溫度測量電路
基于鉑電阻測溫范圍寬、精度高和易標定等特點,選用13B級精度的PTYO0鉑電阻作為溫度傳感翻。
采用恒流源驅動電路為鉑電阻供電,以確保能夠穩定準確地粑得鉑電阻兩端的電壓值。
驅動電流必須大小合適,既不能過小降低鉑電阻傳感器的靈敏度,也不能過大使鉑電阻內部過熱造成誤差增大。
鉑電阻測溫電路是基于鉑電阻的阻值隨溫度變化而發生改變,但是由于受到引線電阻等附加電阻的影響,
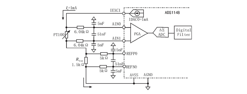
鉑電租的阻值變化不能準確反應出溫度的變化,所以采用四線剖接線方式來消除引線電阻的影響,鉑電阻傳感器與AD轉換電路四線制連接電踏如圖所示。
ADS148為鉑電阻提供驅動電流l,在驅動電流作用下鉑電阻兩端會產生電勢差,通過低通伸波器將電勢差傳鉑到AD轉缺村片,
還動電的(波資經鉑電阻后,再在基準電阻Rbias上產生基準電壓,這樣可消除因恒流源導致的測量誤差。

